欢迎访问甘肃省勘察设计协会网站!
网站首页
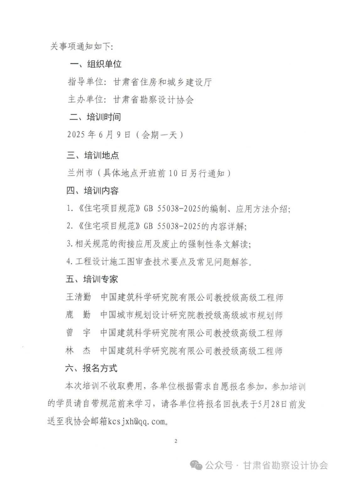
关于协会
协会简介
协会章程
协会领导
协会结构
联系我们
通知公告
协会通知
政策法规
交流服务
行业动态
党建之窗
文件决议
党建活动
信息转载
脱贫攻坚
会员之家
入会须知
信息下载
历届成员
会费标准
入会申请
会员风采
分支机构
标准建设
服务平台
继续教育学习平台
成果评定
您所在的位置:
首页
通知公告
协会通知
关于举办“《住宅项目规范》GB 55038-2025宣贯培训班”的通知
2025-05-20
0
附件一报名回执表.docx
上一篇:
关于发布团体标准《预应力钢-混凝土叠合楼板技术标准》的公告
下一篇:
关于在全省勘察设计行业开展人才摸底工作的通知
电话: 0931-8470567
传真: 0931-8465724
微信号二维码